Managing Surplus Government Land
Overview
It is important that the government manage its landholdings effectively and efficiently to ensure it is making best use of available resources. The need for governments to own land changes in response to population growth and shifting demand for public services. As needs change, government land may become surplus to requirements. The sale of surplus public land generates significant revenue for government and attracts strong community interest.
This report examines whether government agencies are achieving the best value possible from surplus land.
As the government introduced new policies for managing government land in 2015 and 2016, the audit focuses on surplus land sales conducted under the new policy framework. We examined whether:
- the systems and targets used by agencies support the best use of surplus land
- agencies accurately identify surplus land and release it for sale in a timely way
- agencies can demonstrate value from the sale of surplus land.
The audited agencies were the Department of Treasury and Finance (DTF), the Department of Environment, Land, Water and Planning (DELWP), the Department of Health and Human Services including the Director of Housing, the Department of Education and Training, and Victorian Rail Track.
We made two recommendations for DTF, five recommendations for DELWP, two recommendations for land-selling agencies, and a further four recommendations for DTF and DELWP.
Transmittal letter
Ordered to be published
VICTORIAN GOVERNMENT PRINTER March 2018
PP No 380, Session 2014–18
President
Legislative Council
Parliament House
Melbourne
Speaker
Legislative Assembly
Parliament House
Melbourne
Dear Presiding Officers
Under the provisions of section 16AB of the Audit Act 1994, I transmit my report Managing Surplus Government Land.
Yours faithfully

Andrew Greaves
Auditor-General
8 March 2018
Acronyms and abbreviations
| DEDJTR | Department of Economic Development, Jobs, Transport and Resources |
| DELWP | Department of Environment, Land, Water and Planning |
| DET | Department of Education and Training |
| DHHS | Department of Health and Human Services |
| DJR | Department of Justice and Regulation |
| DoH | Director of Housing |
| DTF | Department of Treasury and Finance |
| FROR | First right of refusal |
| FTGLS | Fast Track Government Land Service |
| LUV | Land Use Victoria |
| OBE | Outer budget entity |
| OSGV | Office of Surveyor-General Victoria |
| SCLA | Strategic Crown Land Assessment |
| SLUA | Strategic Land Use Assessment |
| TAFE | Technical and further education |
| VAGO | Victorian Auditor-General's Office |
| VGLM | Victorian Government Land Monitor |
| VGV | Valuer-General Victoria |
| VicTrack | Victorian Rail Track |
Audit overview
The need for governments to own land changes in response to population growth and shifting demand for public services. As needs change, government land may become surplus to requirements. The sale of public land generates significant revenue for government and attracts strong community interest. Over the past 10 financial years, the Department of Treasury and Finance (DTF) has sold 695 properties, generating over $928.7 million of sales revenue for the state.
While the Victorian Government owns 8.8 million hectares of land—around 40 per cent of the state—almost 68 per cent of this is national parks and state forests.
The government needs to manage its landholdings effectively and efficiently to ensure it is making best use of available resources. This is particularly important in and around Melbourne, which is facing unprecedented population growth and land pressures.
Past reviews have identified a lack of accountability and transparency in developments involving government land. These reviews highlighted the need for a long-term, strategic approach to managing surplus land.
In 2015 and 2016, the government introduced a new policy framework for managing government land, and made a number of changes including:
- establishing Land Use Victoria (LUV) to bring together key land administration functions and provide whole-of-government advice on determining the best use of government land
- improving the first right of refusal (FROR) process, which provides an opportunity for government agencies and councils to purchase surplus government land prior to public sale
- developing the Fast Track Government Land Service (FTGLS) to expedite the rezoning of government land.
This report examines whether government agencies are achieving the best value possible from surplus land.
Our audit focused on DTF, the Department of Environment, Land, Water and Planning (DELWP), the Department of Health and Human Services (DHHS) including the Director of Housing (DoH), the Department of Education and Training (DET), and Victorian Rail Track (VicTrack).
DTF manages the sale of the majority of surplus government land. VicTrack and DoH, due to their statutory powers, own and sell land independently, reinvesting the sale proceeds in their own portfolios.
Conclusion
Existing systems and processes do not support a strategic whole-of-government approach to making the best use of surplus government land. The lack of complete and accurate information on agency landholdings, and differing approaches to assessing land use, limit government's ability to make informed, strategic choices and achieve best value from surplus land.
Established in late 2016, LUV plans to address the issue of whole-of-government strategic land management to better inform decision-making and maximise value.
LUV is improving access to information about government land use, by creating Govmap—an online tool that brings together a range of datasets on government land which are currently held in different systems by different agencies.
The ongoing use of land sales targets does not support agencies in achieving best value from surplus land. In particular, the stretch targets assigned to agencies are not evidence based and drive agencies to prioritise the sale of surplus land rather than considering whether another option would achieve best value, such as a commercial lease or retaining a site for community use. The target setting has had some positive outcomes, however, as it has encouraged agencies to assess their landholdings and identify surplus sites.
Findings
Best use of surplus government land
Administrative policies and processes do not support agencies to make the best use of their surplus government land. Current policies emphasise the financial value of land and do not provide guidance to agencies on how to achieve best value.
Following significant government land sales since the 1980s, there are now relatively few surplus sites. The majority of these have impediments to sale such as a rural location, contamination, ongoing native title negotiations or a long‑term lease. However, opportunities remain for government to unlock value from under-utilised sites.
LUV has developed the Victorian Government Land Use Policy and Guidelines, which includes a new definition of 'public value' designed to improve whole‑of‑government decision-making about government land use. Currently, agencies do not share a common understanding of value, which led to inconsistencies in how agencies assessed their landholdings and considered the future use of surplus sites.
The new definition considers intergenerational, social and environmental values, as well as economic benefits. It also focuses on best value from a whole‑of-government perspective, whereas current policies only require agencies to consider their own portfolio-specific needs. Government approved the final version of LUV's policy in December 2017.
LUV has also developed a new process to provide advice on achieving best value from government land, which includes Strategic Land Use Assessments (SLUA). As part of this, LUV provides general advice and undertakes basic SLUAs in addition to comprehensive SLUAs. However, LUV only has limited capacity to perform SLUAs, so there is a risk that the full benefits of the SLUA process will not be realised.
First right of refusal process
The FROR process does not maximise the opportunity to retain surplus land within government. Few agencies or local councils purchase sites through the FROR process. Agencies find it difficult to meet the required 60-day time frame for expressions of interest, and many are unaware that they can request an extension. The increasing market value of land also impedes agencies' ability to buy surplus government land, particularly where the agency intends to purchase and retain the land for community use rather than financial benefit.
Sale of Crown land
Conducted by DELWP's regional offices, Strategic Crown Land Assessments (SCLA) determine whether surplus Crown land sites have significant public value and recommend protection mechanisms. Delays in the timely completion of SCLAs lead to potential inefficiencies and wastage of resources, such as increased holding costs for saleable properties. Since 2016, the average time taken to complete SCLAs has increased beyond the 90-day time frame. While the overall average time delay has been minor, DET has faced significant delays—between May and July 2017, it submitted 26 sites for SCLAs, but by December 2017, DELWP had only completed one of them. DELWP has advised that there are not enough resources allocated at the regional level to complete SCLAs.
Native title negotiations can also delay the sale of Crown land. DTF and the Department of Justice and Regulation (DJR) are working with traditional owner groups to expedite the process.
Reporting on land use
It is difficult for government and agencies to make sound decisions about future land use because the existing data on landholdings is inaccurate and incomplete.
Each year, landholding departments report to DTF on their landholdings, including assessing how each site is used and identifying any surplus land.
While all agencies have gaps in their information about land use, DELWP's ability to report on its landholdings is particularly limited due to the scale of its landholdings and historical limitations in land administration. DELWP is in the process of addressing these data gaps and improving its land management systems.
Agencies are not using the full range of categories available when assessing the utilisation status of their sites. This is due to agencies' lack of focus on the assessment process, and the absence of clear guidance on how agencies should categorise their sites. In addition, some categories are only of limited relevance to describe agencies' landholdings. For example, DET's properties are either 'fully occupied' by a school or 'vacant with no agency utilisation planned' when surplus to requirements. As a result, government does not know how much land is currently under- or partly utilised.
Rezoning
Until recently, rezoning was the largest impediment to the timely sale of surplus land. Prior to the establishment of FTGLS in 2015, a significant number of DET sites remained surplus for years because local councils did not process the planning amendments required to facilitate a sale. FTGLS has reduced the average time taken to rezone land after an agency submits an application, from over 18 months previously to six months. As a result, the time frame for land sales requiring rezoning has reduced significantly, leading to improved efficiencies and savings.
Demonstrating value from the sale of surplus government land
Government has achieved significant financial value from the sale of surplus government land. Over the past two financial years, DTF's surplus government land sales have generated $263.7 million of revenue, with total selling costs negligible in comparison. However, the ongoing use of land sales targets does not support agencies to achieve best value from surplus land. In particular, the stretch targets assigned to agencies are not based on evidence and force agencies to prioritise the sale of surplus land rather than considering whether another option would achieve best value.
Costs and benefits
DTF and landholding agencies do not assess the costs of continuing to own and maintain under-utilised or surplus land when considering a parcel of land for sale. This is particularly relevant for low-value sites, such as those worth less than $15 000, and those that bear significant sale barriers such as contamination where the sale costs would exceed the sale revenue. A more holistic assessment of the costs and benefits may result in land sales that, while initially not revenue generating, result in longer-term cost savings.
Land sales targets
Since the Victorian Government introduced land sales targets in August 2015, the overall value of sites that agencies refer to DTF for sale has exceeded the annual target. However, not all departments have met their targets each year. Land sales targets do not support agencies to achieve best value from surplus land.
The government's sales targets aim to provide an incentive for agencies to refer land for sale. However, most agencies do not view the opportunity to access 10 per cent of the sale proceeds as an incentive. To date, agencies have only accessed $2.6 million of their net sales proceeds. This is less than 1 per cent of the total proceeds from DTF's land sales since the introduction of targets.
In 2017–18, the government set stretch targets in addition to the base targets that agencies had agreed to. Agencies had agreed to an overall target of $93 million, and government added a further $87 million as a stretch target. The stretch targets were not evidence based. DTF advised that the stretch targets were set to make up the shortfall in land identified as surplus by departments.
In 2017–18, for the first time, the government set outer budget entities (OBE) a collective land sales target of $300 million over four years. Seventy-five government entities are classified as OBEs, including water authorities, technical and further education (TAFE) institutes and VicTrack.
In January 2017, DTF commissioned consultants to perform a desktop review of assets held by OBEs to help in allocating the $300 million collective target to individual entities. The government used the review's preliminary report to establish the $300 million target. DTF received the final report in June 2017, which indicated that some OBEs had surplus sites that could contribute to meeting the sales target.
VicTrack has indicated that a large number of its identified sites are difficult to sell and that the overall target is unrealistic. Further, it expressed concern that receiving a target could pose a risk to its financial sustainability, as VicTrack funds its operations from outside the state's general Budget.
Timeliness and efficiency of sales process
The three audited agencies that manage land sales—DTF, DoH and VicTrack—have efficient processes for selling land, and they run processes in parallel to minimise delays. The length of time it takes agencies to sell a site varies considerably based on the attributes of each individual site. For example, there is less demand for small regional sites—typically owned by DELWP or DJR—than there is for the residential sites held by DoH.
Leasing
There is limited evidence that landholding agencies are exploring all options to achieve best value from surplus land such as leasing, which represents a missed opportunity. While agencies sometimes lease surplus sites, they do not actively identify leasing opportunities. Land sales targets encourage agencies to refer sites for sale rather than leasing them—for either commercial rent or community use. On vacant sites where agencies have identified a future use, there is scope for short-term leasing or shared-use options. As an example of better practice, VicTrack proactively considers leasing opportunities prior to sale and, as a result, manages over 1 500 leases on its sites.
Contaminated sites
Government agencies are not maximising value from contaminated surplus sites. Contamination poses environmental and health risks, and increases the cost of preparing surplus land for sale.
DTF and VicTrack have actively assessed contamination risks and, if warranted by a cost–benefit analysis, remediated sites prior to sale.
DELWP has not secured funding to implement the same approach, despite also owning a number of surplus sites that, if remediated, could generate revenue. Currently DELWP does not have any information on how many of its sites are contaminated or the resources needed to remediate them.
Recommendations
We recommend that the Department of Treasury and Finance:
- develop advice for government on the long-term sustainability of land sale targets and incentives (see Section 3.3)
- in coordination with relevant stakeholders, explore more effective mechanisms to expedite native title consents to enable the timely sale of Crown land (see Section 2.7).
We recommend that the Department of Treasury and Finance, and the Department of Environment, Land, Water and Planning:
- review and update the government's land management policies in light of the introduction of Land Use Victoria's new policy to ensure consistency in how the agencies understand public value in relation to their landholdings (see Sections 1.4 and 2.2)
- introduce a wider range of land utilisation categories to the Victorian Government Landholding Policy and Guidelines and develop guidance to support agencies to accurately and consistently categorise their landholdings (see Sections 2.5 and 2.6)
- develop a policy to support agencies to identify leasing and other interim land use opportunities for under-utilised land (see Section 3.6)
- review the first right of refusal process in light of Land Use Victoria's new policy to achieve best value from surplus government land, including revising existing time frames (see Section 2.4).
We recommend that the Department of Environment, Land, Water and Planning:
- develop and incorporate land use datasets into the Government Land Information Service (see Section 2.6)
- develop guidance on how to gain the best value from surplus Crown land, including contaminated and low-value sites (see Sections 3.2 and 3.7)
- work with the Environment Protection Authority to assess the risks posed by contaminated surplus sites, and remediate these where necessary (see Section 3.7)
- address the reasons for the increasing time taken for Strategic Crown Land Assessments (see Section 2.7)
- develop a strategy for the sale of low-value Crown land sites, to simplify the current process and ensure that these sales are beneficial (see Section 3.2).
We recommend that land-selling agencies:
- develop a methodology to assess the costs and benefits of the sale of surplus land, including an accurate understanding of recurrent holding costs associated with retaining surplus land and an assessment of the non‑financial benefits of sales (see Section 3.2)
- ensure that sites are offered to other government agencies through consistent application of the first right of refusal process (see Section 2.4).
Responses to recommendations
We have consulted with DTF, DELWP, DET, DHHS and VicTrack, and we considered their views when reaching our audit conclusions. As required by section 16(3) of the Audit Act 1994, we gave a draft copy of this report to those agencies and asked for their submissions or comments. We also provided a copy of this report to the Department of Premier and Cabinet.
The following is a summary of those responses. The full responses are included in Appendix A.
DTF, DELWP, DET and DHHS have responded to the recommendations with an action plan outlining their proposed approach to addressing the issues raised. DELWP also stated that work has already commenced on several of the recommendations.
VicTrack acknowledged that, while there are no specific recommendations directed towards it, there are some improvements for it to address.
1 Audit context
Governments own land for a variety of public purposes, including for housing, health, education, police services, and for community activities, sport and recreation. Governments also own land to protect its environmental or heritage value in the form of national and state parks or reserves.
The need for government to own land changes over time, in response to demand for public services, population change or new policy priorities. As a result, there will always be some land that becomes surplus to government needs.
Each year, Victorian Government agencies are required to review their landholdings to determine whether they continue to provide the maximum benefit to the state. Land that is identified as surplus is first offered to other government agencies, and then for private sale. The proceeds from the sale of government land contribute to funding public services and infrastructure.
1.1 Victorian Government landholdings
Categories of land
Land owned by the Victorian Government falls into two categories:
- Crown land—land held by the Crown in right of the State of Victoria. The state government may give another person the ability to manage or control that land, for example, in the case of pastoral leases, community-managed reserves and public roads.
- Freehold land—land that has been alienated from the Crown through the issuing of a Crown grant freehold title. This means that the landholder has unrestricted ownership and the right to deal with the land, subject to complying with applicable laws. A number of Victorian Government agencies own freehold land purchased from private owners.
The Victorian Government owns approximately 8.8 million hectares of land— around 40 per cent of the state—with a value of around $114 billion. This includes both freehold and Crown land, and 242 000 land titles managed by 272 different public sector entities. Crown land is either:
- reserved for a public purpose—such as national parks, schools, policing or transport infrastructure
- unreserved—allotments that have not been set aside for a public purpose.
As shown in Figure 1A, almost 68 per cent of Victoria's state-owned land is national parks and state forests.
Figure 1A
Victorian state-owned land, by type and area (millions of hectares)
Source: VAGO based on information from LUV.
Around 87 per cent, or 7.7 million hectares, of state-owned land is reserved Crown land, including national parks and state forests.
The majority of freehold land is located in metropolitan Melbourne, while the bulk of Crown land is in rural and regional areas.
1.2 Agency roles and responsibilities
The Victorian Government's land management polices—see Section 1.4—assign all departments and agencies responsibilities for their surplus land including:
- maintaining a complete, accurate and current dataset of all land they control
- assessing their landholdings to identify surplus land
- preparing surplus land for sale in accordance with relevant government polices.
Landholding ministers are responsible for declaring land as surplus and approving its sale.
First right of refusal process
Once an agency has identified land as surplus, it is offered to other government agencies—including councils and Commonwealth Government entities—through the FROR process. LUV, within DELWP, administers the FROR process, which includes the following steps:
- An agency declares a site as surplus and must offer the site to other agencies through the FROR process.
- LUV emails a list of sites that are part of the FROR process to all agencies approximately fortnightly.
- Agencies have 60 days to submit an expression of interest in acquiring the surplus land for a public or community purpose.
- If an agency expresses an interest within 60 days, the parties must attempt to agree on the terms of sale within 30 days, and the transfer of land can proceed at a price equal to the current market value of the land, determined by Valuer-General Victoria (VGV). The policy allows for the parties involved in the transaction to extend the negotiation period with mutual agreement.
- Local councils have the opportunity to purchase land for community use and pay a lower amount based on a restricted use of land, with the approval of the landholding minister.
- If no agency expresses an interest in a site, or if the terms of sale are not agreed, the landholding agency can dispose of the surplus land through a public process, in accordance with the Victorian Government Land Transactions Policy.
Department of Treasury and Finance
The Land and Property Group within DTF provides advice to government agencies on the future use or disposal of surplus government land. DTF administers key policies about government landholding and manages the sale of surplus land for all government departments and agencies apart from:
- VicTrack
- VicRoads
- DoH, part of DHHS
- DELWP, for private treaty sales valued at less than $100 000.
The government sets targets for each department for the sale of surplus land. DTF administers this process and reports on the performance of the departments. For the 2017–18 State Budget, DTF has a target of achieving $200 million from the sale of surplus land.
DTF historical property sales
Over the past 10 financial years, DTF's Land and Property Group sold 695 properties, generating over $928.7 million of sales revenue for the state. In 2016–17, DTF sold 65 surplus properties, generating $130.4 million. From 1 July to 30 September 2017, the sale of surplus land generated $16.6 million.
Property sales have fluctuated significantly since 1986, as shown in Figure 1B.
Figure 1B
Revenue from DTF's sale of surplus property since 1986
Source: VAGO based on information provided by DTF.
The significant increase in land sales between 2012 and 2014 was due to the piloting of a new rezoning process that saw several high-value DET sites sold for residential development, as well as the sale of 23.61 hectares of vacant residential land in Point Cook which sold for $103.8 million.
Following the surge in sales of government land in the late 1980s and 1990s and the more recent high-value sales activity, there is less surplus land left. The sites that remain usually have impediments to sale including rural locations, native title claims, long-term leases and community sensitivities.
Department of Environment, Land, Water and Planning
Land Management Policy Division
DELWP's Land Management Policy Division is responsible for policy and oversight of Victoria's Crown land. DELWP's regional offices are primarily responsible for the day-to-day management of Crown land and manage the sale of DELWP's low-value surplus sites. Before agencies sell potentially surplus Crown land, DELWP regional offices complete an SCLA to identify whether:
- a site has any public land values that require protection
- native title or traditional owner rights exist over the site.
Fast Track Government Land Service
Traditionally, government-owned land is zoned for public use, meaning that, prior to sale, surplus land needs rezoning to allow other uses. DELWP established FTGLS in 2015 to expedite the rezoning process and ensure that the appropriate planning provisions are in place prior to the sale of government land. Previously, agencies needed to apply to the relevant local council for a planning scheme amendment.
Land Use Victoria
Established in October 2016 within DEWLP, LUV is the Victorian Government's agency for land administration, property information, and strategic advice on the best use of government land.
LUV includes the following groups and statutory offices:
- Government land information, policy and advice supports government to maximise public value from land it owns through information and advisory services and land use policy.
- Victorian Government Land Monitor (VGLM)—oversees all land sales with a value of $750 000 or more (excluding GST) to provide government with assurance of accountability, impartiality, transparency and integrity in land transactions.
- VGV—land transactions with or between government agencies use valuations undertaken by VGV, the state's independent authority on property valuations.
- Office of Surveyor-General Victoria (OSGV)—determines and approves land boundaries, corrects government land titles, and certifies the status of Crown grants.
- Registrar of Titles—responsible for registering titles and recording Crown grants.
In December 2017, government approved LUV's Victorian Government Land Use Policy and Guidelines, which introduces a common definition of 'public value' and outlines a strategic, whole-of-government approach to decision-making about the use of government land.
VicTrack
VicTrack owns all rail and tram lines, and other rail infrastructure in Victoria. VicTrack leases the majority of its assets to Public Transport Victoria, which then leases them to the public transport operators. VicTrack manages its own landholdings and reinvests the revenue from any land sales, leases and licenses into maintaining VicTrack assets. The exception to this is that, for the sale of Crown land vested in VicTrack, the net proceeds of sale are remitted to consolidated revenue, after taking into account the costs of sale and VicTrack's assessed interest in the land, as determined by VGV.
Director of Housing
Although based within DHHS, DoH is a separate legal entity under the Housing Act 1983, with responsibility for managing a public housing portfolio of 64 000 properties valued at approximately $23 billion. DoH conducts its own land sales and reinvests the proceeds in maintaining its public housing assets. DoH is exempt from land sale targets, and its residential properties are exempt from the FROR process if their market value is under $2 million and the site size is under 2 000 square metres.
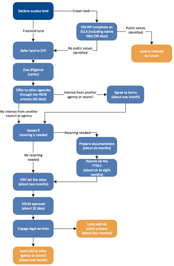
1.3 Land sale process
Figure 1C shows the process for selling surplus government land. The process differs depending on whether a site is freehold or Crown land, and whether a site requires rezoning.
Figure 1C
Overall surplus government land sale process
Source: VAGO.
1.4 Legislative and policy framework
A range of legislation impacts the sale and management of surplus land, including:
- Sale of Land Act 1962—regulates the sale of freehold land
- Transfer of Land Act 1958—establishes the system of land titles
- Land Act 1958—covers the management and sale of Crown land
- Crown Land (Reserves) Act 1978—enables Crown land to be reserved for specific public purposes
- Traditional Owner Settlement Act 2010 and Native Title Act 1993 (Cth) provides for the recognition of traditional owner rights in relation to Crownland
- Planning and Environment Act 1987—provides the legal framework for Victoria's planning system, including provisions for the rezoning of land
- Valuation of Land Act 1960—regulates the valuation of government land and establishes VGV.
In addition, there is legislation that provides specific agencies with functions relating to the purchase and sale of land, such as the Housing Act 1983 for DoH and the Transport Integration Act 2010 for VicTrack. Other legislation relating to the land sale process is listed in Appendix B.
DTF and DELWP administer the four key policies that underpin the Victorian Government's land management framework, summarised in Figure 1D.
Figure 1D
Victorian Government land management policies
|
Policy/guideline |
Department |
Role |
|---|---|---|
|
Victorian Government Landholding Policy and Guidelines, 2015 |
DTF |
Outlines the circumstances in which government agencies may purchase and retain land. Applies to the entire Victorian public sector. |
|
Victorian Government Land Sales Financial Framework, 2015 |
DTF |
Sets the financial framework for the sale of surplus government land. Includes surplus land sales targets intended to provide an incentive for agencies to identify and release land for sale in a timely way. |
|
Victorian Government Strategic Crown Land Assessment Policy and Guidelines, 2016 |
DELWP |
Establishes the SCLA process to identify and evaluate public land values for surplus Crown land. Lists assessment criteria such as the heritage, cultural and environmental value of the land and the status of traditional owner and native title rights. |
|
Victorian Government Land Transactions Policy and Guidelines, 2016 |
DELWP |
Provides for the probity and transparency of the process used by agencies when selling, acquiring or leasing land, and establishes VGLM. |
Source: VAGO based on information provided by DTF and DELWP.
1.5 Past inquiries and reviews
Select Committee of the Legislative Council on Public Land Development
In 2008, the Victorian Parliament's Select Committee of the Legislative Council on Public Land Development identified a range of issues with the system for assessing and disposing of surplus land. Since then, the government has taken steps to improve land management practices across the public sector.
The committee's findings on the development of public land included that:
- public land and open space are valued by communities, who are keenly and actively interested in its preservation
- the disposal of public land and open space is biased toward short-term commercial gain to the detriment of existing and potential community uses and environmental, cultural and heritage values
- there was a lack of transparency and accountability in public land dealings, with government assessments of public land values having little or no public input
- the state government needed a long-term, strategic and coordinated approach to the management and disposal of public land.
Regional Economic Development and Services Review
In 2015, the Regional Economic Development and Services Review—an independent review commissioned by the government—highlighted that without a clear statewide policy framework, the economic potential of surplus land assets remained untapped.
The review recommended that the Victorian Government build on existing land use planning processes and act on opportunities where further development or alternative uses would help realise their economic potential.
The government responded with its framework of policies and guidelines—see Figure 1D—intended to address the recommendations and community concerns, and the establishment of LUV in 2016.
1.6 Why this audit is important
The community places a high value on public land, particularly open space. The sale, lease or development of government-owned land can create a strong reaction from local communities and interest groups. To meet the challenges of Victoria's growing population and increasing demand for government services, government should make best use of its land. This includes efficiently and effectively identifying and disposing of surplus government land.
While we have recently conducted audits broadly related to the management of government land—Managing Contaminated Sites (2011) and Oversight and Accountability of Committees of Management (2014)—the last time we directly examined the management of surplus land was in 1987, with our audit Land Utilisation.
Given the steps taken to enhance land management practices in recent years, it is timely to evaluate whether government's implementation of the policy framework is achieving best value from surplus land.
1.7 What this audit examined and how
Our objective was to determine whether government agencies are achieving the best value possible from surplus land. As the government introduced new policies in 2015 and 2016, the audit focuses on surplus land sales conducted under the new policy framework. We examined whether:
- the systems and targets used by agencies support the best use of surplus land
- agencies accurately identify surplus land and release it for sale in a timely way
- agencies can demonstrate value from the sale of surplus land.
The audited agencies were DELWP, DTF, DHHS including DoH, DET and VicTrack.
We conducted our audit in accordance with Section 15 of the Audit Act 1994 and ASAE 3500 Performance Engagements. We complied with the independence and other relevant ethical requirements related to assurance engagements. The cost of this audit was $470 000.
1.8 Report structure
The rest of the report is structured as follows:
- Part 2 examines processes to support the best use of surplus government land
- Part 3 discusses whether agencies are demonstrating value from the sale of surplus government land.
2 Best use of surplus government land
For government to plan strategically and make good decisions about how to make the best use of surplus government land, it needs accurate information. Each year, departments report to DTF on their landholdings. As part of this process, agencies are required to:
- assess the utilisation status of their land assets
- identify any surplus sites
- justify the retention of each site.
This process does not apply to DoH and VicTrack, as they own and manage their own assets.
This part of the report examines the systems and processes government agencies use to determine best use of surplus land.
2.1 Conclusion
Existing government systems and processes do not support a strategic whole‑of‑government approach to making the best use of surplus government land. Lack of a strategic approach increases the risk of inefficient use of government land, such as selling surplus government land that might be needed in the future. A strategic approach requires agencies to consider intergenerational, social, economic and environmental factors when determining the best use of surplus government land. LUV aims to provide a strategic perspective, but its capacity to perform this role is limited due to resourcing constraints.
LUV's new advice function—which includes SLUAs that identify best use opportunities for surplus sites—should improve the effectiveness of the FROR process and encourage the retention of surplus land within government where beneficial.
2.2 Best value
Gaining the best value from government land includes not only financial return, but also the extent to which agencies have assessed and considered the potential future use of government land. Best value can vary depending on the unique attributes of each site. For example, best value for one site may be a low-value sale to an adjoining landowner, while for another, it might be sale to traditional owners or leasing for a community purpose.
Current Victorian Government policies relating to land management define public or 'best' value in a number of ways.
The Victorian Government Landholding Policy and Guidelines states that the disposal of surplus land and FROR process aims to 'promote the highest and best use of land by providing the opportunity for the private and community sectors and other government agencies to further unlock the value inherent in the State's land estate'. The policy requires agencies to assess their landholdings against:
- current and future service delivery requirements
- its environmental, heritage and cultural value, including native title.
DELWP's Victorian Government Strategic Crown Land Assessment Policy and Guidelines defines the public value of Crown land in terms of the land's inherent heritage, cultural and environmental value, and its value to traditional owners.
LUV's new Victorian Government Land Use Policy and Guidelines (December 2017) introduces a common definition of 'public value' that includes:
- intergenerational value—by considering how land use decisions made today benefit current and future generations, including traditional owners who use the land to pass down their culture to younger generations
- social value—equity of access to health, housing, education and recreational space, and improved local amenity and social inclusion
- economic value—access to employment, and benefits for business and industry
- environmental value—resource use and sustainability, reduction of contamination, emissions and waste, as well as impacts on ecosystems, biodiversity and climate change.
This is a significantly wider definition than is currently used in the government's other land management policies.
2.3 Strategic Land Use Assessments
LUV aims to support agencies to identify and create public value from surplus or under-utilised land. As part of LUV's advisory function, one of its roles is to perform SLUAs, to recommend options for the future use of government land from a whole-of-government perspective, as opposed to an agency-specific view. Typically, agencies consider their portfolio needs and assess their landholdings in isolation from each other.
Drawing on relevant information and expertise—and with reference to whole‑of-government priorities—SLUAs identify high-level options to inform the decision-making of ministers and Cabinet. The SLUA process aims to ensure future land use options align with needs and provide public value across portfolios.
Government can refer strategically significant sites to LUV for an SLUA. As the administrator of the FROR process, LUV can also proactively identify sites and consider whether a site is suitable for an SLUA. Under the Victorian Government Land Use Policy and Guidelines, LUV has standing authorisation to undertake a basic SLUA on sites in metropolitan Melbourne with a value over $5 million or a value over $3 million in other areas of the state. LUV also considers sites larger than 5 000 square metres within areas of state or regional significance, as defined by the government's metropolitan planning strategy, Plan Melbourne.
Once LUV identifies a site, it decides whether to:
- complete a basic SLUA
- complete a full SLUA for complex sites, which involves more research and more detailed recommendations
- provide advice and assistance to the landholding agency on alternate uses.
While the priorities of individual agencies drive the FROR process, SLUAs aim to help agencies to consider the best possible use of a site, which could include shared use or a development opportunity, rather than a straightforward sale. SLUAs also consider intergenerational equity by assessing future use scenarios and service needs. SLUAs do not provide a full cost–benefit analysis of development options, but do identify the potential risks and benefits of a particular approach to developing a surplus or under-utilised site.
Full SLUAs are authorised by the Premier, the Special Minister of State or Cabinet and are reported back to Cabinet via the Minister for Planning. Landholding ministers, or the secretary or chief executive of a landholding agency can also request advice on a site, project or issue within their portfolio.
In the 2017–18 State Budget, LUV sought funding to expand its capacity to undertake SLUAs and provide advice to agencies. LUV received only partial funding and, as a result, still has limited capacity to deliver SLUAs.
To date, LUV has completed basic SLUAs on the former Victoria University Student Village site in Maidstone, and a surplus parcel of VicTrack land in Spotswood, as well as a full SLUA for DHHS on site options for a new forensic mental health facility. LUV is preparing a further three SLUAs on other government sites.
2.4 First right of refusal process
The Victorian Government Landholding Policy and Guidelines outlines the FROR process which requires agencies to offer surplus land to other state, local and Commonwealth government agencies before the public. This supports the retention of land within government.
Between August 2014 and March 2017, agencies listed 829 sites through the FROR process. Of these:
- 3.6 per cent were purchased by government agencies or local councils
- 12.1 per cent were purchased by members of the public after agencies had shown no interest
- 81.7 per cent are still awaiting public sale, with no agencies showing interest in them
- a small number were reassessed by agencies as no longer surplus.
The agencies examined in this audit have rarely purchased a site through the FROR process. DoH and DET regularly acquire land to deliver their services, however suitable sites are rarely available through the FROR process when required.
The case study in Figure 2A provides an example of a sale between agencies, using the FROR process. The case study illustrates the lengthy nature of the process—eight years—and the delays that can result from rezoning and a change of government.
Figure 2A
Case study: Sale of the former Altona Gate Primary School site using the FROR process
|
In 2009, Altona Gate Primary School merged with Bayside P–12 College, and the Minister for Education declared the Altona Gate site surplus to the requirements of DET's predecessor, the former Department of Education and Early Childhood Development. Between 2009 and 2013, the department conducted due diligence to prepare the site for sale, however rezoning caused a significant delay. In 2013, the department piloted a new approach to rezoning former school sites and included the former Altona West Primary School site in a 'tranche' of sites to be rezoned in Hobsons Bay City Council, Brimbank City Council and the City of Darebin. The department undertook an updated disposal analysis and found there was a low risk associated with selling the site as neighbouring schools had sufficient enrolment capacity to meet future need. The site was first offered for sale through the FROR process in 2014. Following the Victorian election and change of government in November 2014, the new Minister for Education reconfirmed the site as surplus and formally referred it to DTF for disposal. DET referred the site to the new FTGLS for rezoning. Given the time that had elapsed, the site was again listed for sale through the FROR process, and Places Victoria (now Development Victoria) submitted an expression of interest. Hobsons Bay Council indicated that it was also interested if Development Victoria did not progress the sale. In 2016, Development Victoria bought the site for $13.875 million, subject to the site being rezoned to a General Residential Zone or Residential Growth Zone by May 2017. The Minister for Planning rezoned the site in January 2017, and the sale was completed. Following settlement, DTF calculated the costs of sale as $14 784, excluding DTF's staff costs. |
Source: VAGO based on information provided by DET.
Improving the first right of refusal process
Agencies advised they find it difficult to obtain the internal approval necessary to submit an expression of interest within 60 days. Agencies were generally not aware that expressions of interest are not binding and that, after making an expression of interest, they can extend the FROR time frame by agreement.
LUV currently emails the FROR list to agencies as an Excel spreadsheet. LUV does not always receive information about how many agencies expressed an interest in a site or the reasons why agencies were not interested. This makes it difficult to assess the effectiveness of the FROR process.
LUV has begun asking agencies to include them in any correspondence relating to an expression of interest, to help develop a dataset over time and identify potential improvements.
LUV plans to improve the accessibility of the FROR process by listing sites on its new Govmap website. This will enable users to view a site's shape, location and adjoining landowners, and register expressions of interest. Usually agencies' asset managers review the FROR list, but Govmap should make it easier for staff in policy or strategy areas or senior departmental officers to engage with the FROR process.
Govmap aims to enable greater automation and efficiency in reporting on the FROR process, as well as enhancing the collection and analysis of data about the FROR process. In turn, this should provide insights that will help LUV to improve Govmap's effectiveness.
LUV is also engaging more proactively with land and policy managers across government, including by performing basic SLUAs to inform agencies of the possible uses of significant or strategic sites listed through the FROR process.
While LUV administers the FROR process, it does not manage the Victorian Government Landholding Policy and Guidelines. This limits LUV's ability to implement some improvements to the FROR process, such as extending time frames.
Agencies' compliance with policy
Overall, agencies complied with the FROR process. However, we found two instances where VicTrack's actions were inconsistent.
In one case, VicTrack advertised for public registrations of interest for a Spotswood site a month before the FROR process concluded. Following advice from DTF and VGLM, VicTrack has stated that, in future, it will fully exhaust the FROR process prior to investigating public sale options. In another instance, we did not find evidence that VicTrack had notified agencies about the sale of a site in Sunshine—see Figure 2M. The local council—who was also the tenant—was aware of the sale, however other agencies were not. VicTrack sold the site to a developer for $5.1 million.
Sites purchased by local councils
In addition to outlining the FROR process, the Victorian Government Land Transactions Policy and Guidelines allows landholding ministers to approve land sales to councils with a restriction on the title that limits the council's land use to public or community purposes. VGV's valuation for these sites takes account of this restriction, which lowers the sale price for councils. Since 2014, there have been few sales to councils as part of the FROR process. Examples include DET's sale of part of the former Romsey Primary School site to the Macedon Ranges Shire Council in 2015–16, and Ararat Rural Council, Hindmarsh Council and the City of Darebin purchasing sites from DET in 2016–17. Despite this, councils usually decline the offer to purchase sites, citing lack of funds.
The case study in Figure 2B outlines a sale to a council that occurred outside the FROR process, which illustrates the difficulty of balancing the needs of state and local government in determining the best use of land.
Figure 2B
Case study: Sale of Bob Pettit Reserve, Jan Juc
|
From the 1970s, the government held a site in Jan Juc for a proposed school. The Surf Coast Shire Council had developed a park and sporting facilities on the site, known as the Bob Pettit Reserve. This use of the land was initially an informal arrangement, but it was formalised through a lease in the 1990s. In 2013, demographic analysis of the area by the former Department of Education and Early Childhood Development found that it no longer needed the site. In July 2014, DTF offered the site to the council for $2.2 million—a price that reflects 'restricted community use value' rather than a higher value for residential use. The Surf Coast Shire Council could not purchase the land at this price. Prior to the 2014 election, the then Opposition committed to sell the site to the council for the nominal price of $500 000. This sale was finalised in February 2015. The council has since rezoned the site as public open space and retained it as a park. |
Source: VAGO based on information provided by DET.
2.5 Reporting landholdings
Under the Victorian Government Landholding Policy and Guidelines, agencies must provide evidence justifying the retention of each site they own and they must identify any land that is, or is likely to become, surplus within the next year. A range of sites are excluded from the reporting process, including national and state parks, regional parks and reserves managed by Parks Victoria, and the beds and banks of waterways.
Departments generate landholding reports from their own internal asset management systems. In the past, agencies were required to submit their annual landholding reports to DTF by 1 February. However, from 2017 DTF changed this to 1 December, to allow time for DTF to advise the government on landholdings prior to the completion of the Budget process.
Figure 2C shows Victorian government department landholdings as at 1 February 2017.
Figure 2C
Landholdings by department as at 1 February 2017
Note: 'Land value' refers to book value or fair value, not current market value. Public sector assets are valued for financial reporting purposes on the basis that the land and improvements will remain in government control. The 'land area' figure does not include national and state parks. Whole-of-government landholdings, including national and state parks, are shown in Figure 1A.
Source: VAGO.
DELWP holds the largest area, as it manages numerous Crown land sites. DET holds land with the highest combined value, as a significant proportion of its sites are in urban areas.
DHHS holds a comparatively smaller portfolio because a large number of health‑related sites are managed by separate legal entities—such as DoH, cemetery trusts and hospital boards—and are not included in DHHS's landholdings. There are 4 989 sites controlled by the Secretary of DHHS, and all except 11 are fully utilised and leased to community service providers delivering out-of-home care, disability services and recreation camps.
DTF requires agencies to maintain a minimum level of detail about their land assets, as detailed in Figure 2D.
Figure 2D
Minimum dataset requirements for land assets
|
Data type |
Details |
|---|---|
|
Location information |
Land title, address |
|
Site attributes |
Land size, contamination status, current zoning |
|
Ownership and use |
Occupier, current use of site |
|
Value |
Estimated value of the site |
|
Purchase details |
Date and price of the site's purchase |
|
Management/administration |
Details of the agency's internal files or records relating to the site |
|
Assessment and performance information |
Such as the suitability of the site for its current function |
Source: Victorian Government Landholding Policy and Guidelines, 2015.
DELWP holds 110 000 parcels of Crown land. Of these, approximately 16 000 are reportable under the Victorian Government Landholding Policy and Guidelines, including 15 800 unreserved Crown land sites and 200 former government roads. DELWP is not required to report on reserved Crown land or national parks.
DELWP's ability to report on its landholdings is limited by data gaps and historical limitations in how government has administered Crown land. For example, DELWP estimates that around 10 per cent of its land is comprised of roads, tracks and unreserved allotments, which do not always have accurate records or addresses. Gathering the detailed information the DTF policy requires about these sites would require a significant investment in staff and systems for minimal benefit, as these sites are either unsaleable or low value. However, this should not restrict DELWP from improving the accuracy of its land data.
DELWP is working on the Crown Land Information Improvement Project to improve the accuracy and accessibility of information about its landholdings. As part of this, DELWP is procuring an electronic system to replace its current land information systems. DELWP is also addressing gaps in its data by actively surveying and registering Crown land sites that have never had a formal legal identity, thus expanding the number of individual sites that make up the Crown land estate.
Other landholding departments are also missing some of the information required by DTF, for example, allotment numbers or accurate utilisation statuses. However, these departments have more information than DELWP because they hold fewer individual sites and the majority of these are in 'active' use, so there is sufficient information to identify sites as surplus.
VicTrack
As an OBE, VicTrack is not required to submit annual landholding reports to DTF, unless the Minister for Finance requests one. However, VicTrack has a legislative obligation to maintain accurate land data under the Transport Integration Act 2010.
VicTrack records the utilisation status of its land in a number of internal databases that integrate with its online Railmap system. However, the Railmap system does not record land as 'surplus'—instead, it categorises sites that are not in use for the transport system as 'vacant' or 'leased'. VicTrack's landholdings total 29 690 hectares, of which 20 263 hectares is leased to Public Transport Victoria for transport purposes, 4 598 hectares relates to closed rail lines, and 1 437 hectares is vacant land.
Director of Housing
Like VicTrack, DoH is exempt from providing DTF with annual landholding reports. DoH's portfolio of 64 000 properties is worth approximately $23 billion. DoH has an asset management framework that assigns an 'asset intent' to each property and, like VicTrack's system, it does not use the term 'surplus'. DoH properties are categorised as 'hold and improve', 'redevelop', 'sell, or plan for disposal', and 'review'. DoH records this information on its property management database, the Housing Integrated Information Program.
2.6 Assessing the utilisation status of landholdings
As part of the landholding reporting process, agencies are required to assign a utilisation status to each site they own. The Victorian Government Landholding Policy and Guidelines provides six utilisation categories.
To assign a utilisation status to their land, departments rely on the information they have collected as part of their asset management processes. They export this information from their asset management databases and then apply DTF's utilisation categories.
Figure 2E shows the number of surplus sites agencies identified in 2017.
Figure 2E
Sites categorised as surplus by agencies, 2017
|
Agency |
Total number of sites |
Number of sites categorised surplus |
|---|---|---|
|
Department of Economic Development, Jobs, Transport and Resources (DEDJTR) |
52 |
0 |
|
DELWP |
15 982 |
17 |
|
DET |
8 844 |
318 |
|
DHHS |
888 |
11 |
|
DJR |
30 |
2 |
|
DTF |
156 |
10 |
|
VicRoads |
2 581 |
45 |
|
Victoria Police |
1 118 |
20 |
|
Total |
29 651 |
423 |
Source: VAGO based on information provided by DTF.
However, agencies do not use all six available utilisation categories, nor are the majority of sites even assigned a status, as shown in Figure 2F. Of the 15 992 sites where agencies did not assign a status, 15 965 sites belonged to DELWP.
Figure 2F
Property utilisation statuses as at February 2017
|
Rating |
Definition |
Number of sites |
|---|---|---|
|
5 |
Fully occupied—no portion available for other agency or compatible uses |
10 305 |
|
4 |
Partly occupied—full utilisation included in agency future planning |
3 |
|
3 |
Available for shared occupation—significant portion available for compatible use |
0 |
|
2 |
Vacant with agency utilisation planned—included in agency future planning |
2 880 |
|
1 |
Vacant (and/or used for a community group or for another non‐core business purpose) with no agency utilisation planned—no longer required for agency business |
48 |
|
S |
Declared surplus(a) |
423 |
|
N/A |
Blank field—no category used by agency |
15 992 |
|
Total number of sites |
29 651 |
(a) Eight of these sites have since been sold.
Source: VAGO based on information provided by DTF.
Departments normally use only three of the six available utilisation categories in their annual reports—fully occupied (category 5), vacant with agency utilisation planned (category 2), and declared surplus (category S). Only two DEDJTR sites and one DHHS disability services site were classified 'partly occupied', and none were 'available for shared occupation'. Without more accurate categorisation, government cannot know how much land is partly used, underused or appropriate for shared use.
LUV's new Govmap online tool can show whether a site is under‑utilised, enabling agencies to search for under-utilised sites and explore alternate uses, although this relies on agencies accurately categorising sites as under-utilised.
During this audit, both DET and DELWP discussed the difficulties they face in assigning utilisation statuses to their sites.
DET believes that as its priority is acquiring and maintaining school sites, it is unable to allocate significant resources to assessing the utilisation status of its sites, beyond categorising sites as 'fully utilised' or 'vacant with no agency utilisation planned'. It perceives that the value of doing this is outweighed by other agency priorities.
DELWP has advised that given the scale of its landholdings, conducting a detailed utilisation assessment of every site would not be cost effective. It is easier for other agencies to supply utilisation information because they use most of their landholdings for direct service provision—such as for schools, social housing or transport infrastructure—whereas DELWP holds numerous Crown land sites with limited active use. To address the gaps in its previous landholding reports, DELWP assessed the utilisation status of its sites worth over $500 000—comprising 107 of its 15 982 sites.
While agencies could improve their categorisation of sites, DTF could also improve the category options. Currently there are no options for identifying a site as potentially contaminated or unsaleable due to community sensitivities.
DELWP advised that its annual landholding reports do not show that a large percentage of its land is potentially contaminated. This is partly because there is no category for this, but also because DELWP does not have reliable information. To correct this, DELWP would need to undertake an environmental assessment to confirm the extent of contamination, which would be a significant cost.
DTF has advised that it plans to make a recommendation to Cabinet to change the utilisation categories to reflect a broader range of circumstances.
Reviews of departments' land utilisation
In 2014 and 2017, DTF commissioned external reviews of departments' landholding reports to assess their utilisation categorisation. Both reviews found that departments fully occupied more than 90 per cent of government land for service delivery purposes.
DTF requested that each review investigate whether there were further saleable sites, in addition to those identified by departments. The consultants assessed that departments had categorised some sites as 'fully occupied' but were not using them for 'core services' and, therefore, they might be considered surplus to the agency's requirements. For example, Flemington Racecourse and Luna Park are both owned by DELWP and categorised as fully occupied, but they are not used by DELWP for its own core activities.
The 2014 review identified 71 sites as high value and saleable by 2018. The former Department of Education and Early Childhood Development held 16 of these sites—former schools—and had already declared them surplus, but rezoning was a significant impediment to their sale. Of the remaining sites, some were sold but the majority were not assessed as surplus by agencies, or had significant impediments to sale, such as longstanding community use or leases.
The 2017 review examined how DTF could meet its target of $200 million from the sale of government land. Based on departments' landholding reports, DTF had identified a projected shortfall of $87 million. The consultants identified 49 sites held by departments that would be saleable over the next four years. However, agencies had already identified the majority of these as surplus.
By not determining where sites are under-utilised in line with DTF guidance, agencies are not achieving the best possible value from their land. However, DTF does not provide sufficient guidance on how to differentiate between partly or fully occupied sites, and does not define what attributes a site needs to have to be suitable for shared use.
Assessing future service delivery needs
To mitigate the risk of agencies prematurely selling a site, it is important that they consider their future needs over the next twenty years or more.
In 2015, DET engaged an external consultancy firm to complete a retrospective risk analysis of its land sales to ensure that it considers the full risks of selling a site prior to sale. Broadly, the report found that if the demographic projections for the area indicated that DET would need to re-establish a school within 10 years, it was usually more cost-effective for DET to retain a vacant school site than to purchase a new one. DET now considers projected demographic changes in an area for the next 20 years when deciding whether to retain a site.
VicTrack's Railmap system enables users to review the location, dimensions and land tenure of vacant sites. External users and VicTrack's internal sales development team use Railmap to apply to lease, buy or develop land. VicTrack sends these applications to DEDJTR, which considers long-term strategic transport plans before approving any lease or sale. This effectively mitigates the risk of VicTrack selling land that may be needed for future transport purposes. Figure 2G provides an example of how VicTrack effectively identifies surplus land.
Figure 2G
Case study: Identifying surplus land—Somerville, VicTrack
|
Prior to selling land, VicTrack must confirm whether a site is surplus to future transport requirements by contacting DEDJTR. VicTrack had long held land adjacent to Somerville Station for possible future use. In 2013, DEDJTR determined that VicTrack only needed to retain part of the site. VicTrack subdivided the site, began preparing the surplus part of the site for sale and retained the balance of the site to enable the construction of a second track in the future. VicTrack reconfirmed the approval to sell the site with DEDJTR in 2016, taking a cautious approach to selling the site. VicTrack's decision to subdivide and sell the surplus part of the site is a good example of maximising the value of under-utilised sites. |
Source: VAGO based on information provided by VicTrack.
2.7 Strategic Crown Land Assessments
Under the 2016 Victorian Government Strategic Crown Land Assessment Policy and Guidelines, agencies must refer all surplus Crown land sites to DELWP for an SCLA. Since 2014, agencies have referred 239 sites to DELWP. Staff in DELWP's regional offices complete SCLAs.
Figure 2H
SCLA process
Source: VAGO based on the Victorian Government Strategic Crown Land Assessment Policy and Guidelines, 2016.
As shown in Figure 2H, the key steps are identifying whether a site holds public value and, if it does, recommending mechanisms to protect these values. In some cases, DELWP finds that a particular site has a public value that is so significant that the agency transfers the site to DELWP for retention as part of its Crown land portfolio.
The SCLA process considers public value using a range of criteria, as shown in Figure 2I.
Figure 2I
SCLA considerations for identifying public value
Source: VAGO based on the Victorian Government Strategic Crown Land Assessment Policy and Guidelines, 2016.
When completing an assessment, DELWP must only consider values that are 'inherent' to the land itself. Under the current policy, the fact that a community group uses a site is not considered part of its public value—if the community use could take place on another site, then the public value is not inherent to the piece of land. Prior to 2016, the policy allowed for the retention of a site on the basis of community use, which allowed for a broader consideration of Crown land's public value.
Figure 2J provides an example of an SCLA process where public values were identified and the sale could continue providing that the purchaser would protect the public values of the site.
Figure 2J
Case study: Using SCLAs to preserve public land values—Springvale Cemetery
|
DELWP's Knoxfield regional office completed an SCLA for a Crown land site owned by DHHS at Springvale Cemetery within the 90-day time frame. It concluded that the land was of very low public value, apart from recreational and tourism values—the tenant of the site was the Sporting Shooters Association. To protect this public value, the SCLA recommended that DHHS sell the site on the condition that it continue to be used for recreation. In April 2017, DTF sold the site to the Sporting Shooters Association on the basis that it would continue its recreational activities. |
Source: VAGO from information provided by DHHS.
Timeliness of Strategic Crown Land Assessments
The Victorian Government Strategic Crown Land Assessment Policy and Guidelines requires that DELWP complete SCLAs within 90 days. In the past, DELWP has not collected reliable data about the timeliness of the process. However, this has recently changed, and DELWP is planning to dedicate staff to further improve how it monitors the SCLA process.
According to DELWP's data, it has completed the majority of assessments within the required time frame since 2014. However, this figure excludes assessments conducted on DELWP sites.
Between 2014 and 2017, the median time taken to complete an SCLA was 43 days and the longest time was 573 days. While this indicates that DEWLP has usually completed SCLAs on time, the average time taken increased in 2016 and 2017, as shown in Figure 2K.
DEWLP has advised that, at the regional level, there are now fewer resources available to complete SCLAs and this is affecting the time taken to complete assessments. DELWP advises that it does not charge agencies fees to undertake SCLAs, instead absorbing the costs of the process into its current work program.
Figure 2K
Average time taken for DELWP to complete SCLAs, 2014 to 2017
Source: VAGO based on information provided by DELWP.
Not completing SCLAs within 90 days impedes the preparation of a site for sale. Between May and July 2017, DET submitted 26 sites for SCLAs. By December 2017, DELWP had only completed one.
Some aspects of the SCLA process lack clarity. Agencies are unclear on whether they should request an SCLA before listing a site through the FROR process. LUV internal guidance advises that agencies should request an SCLA prior to the FROR process, but current policies do not specify this. DET has advised that it plans to run the SCLA and FROR processes concurrently, given that both take several months.
Compliance with the Strategic Crown Land Assessment process
During our audit, DELWP indicated that agencies do not always comply with the SCLA policy, which can further delay the sale process. For example, since the 1920s, DET has supported schools running plantations as part of student learning about forestry and the environment. Some schools have recently sought to sell these sites, and DELWP found cases where DET advertised former plantations for sale without requesting an SCLA and without confirming its legal ownership of the sites.
Native title and traditional owner rights
One of the purposes of the SCLA process is to determine the status of native title rights over surplus Crown land. Where an SCLA identifies native title or traditional owner rights, the relevant traditional owner group must agree to relinquish its interest before the sale can progress. Typically, a traditional owner group will receive a community benefit payment in return for relinquishing its rights over a site.
Negotiating with traditional owner groups can slow the preparation of surplus land for sale. This is partly due to the decision-making practices of traditional owners, who often only meet once a month to conduct formal business. The majority of Crown land sites involved in these negotiations are small, low-value sites worth less than $15 000. Given that community benefit payments are usually a percentage of the total value of a site, there is often a low incentive for traditional owners to expedite the process. DTF has sought to address this issue by grouping a number of smaller sites together to negotiate a collective community benefit payment.
DTF is concerned that the native title decision Griffiths v. Northern Territory of Australia (No 3) [2016] FCA 900 will affect future negotiations over Crown land sales. This decision set the percentage of compensation for a traditional owner group at 80 per cent of the freehold value of the relevant sites. On appeal, the court revised this to 65 per cent. Currently in Victoria no more than 50 per cent of the freehold value of a site is paid.
DTF, DJR and traditional owner groups have considered a number of approaches to negotiations in response to the Griffiths v Northern Territory decision, such as introducing a flat rate of compensation for low-value sites or accumulating the value of sites as credit toward the future purchase of a site by traditional owners.
DTF and DJR have agreed to a revised approach to community benefits for traditional owners, where the state pays the costs of sale and DTF pays an additional 10 per cent of the sale price to traditional owners as financial compensation.
Figure 2L shows a case study of the lengthy time lines departments face when preparing sites for sale and negotiating native title.
Figure 2L
Case study: Negotiating native title time lines—DHHS site, regional Victoria
|
A former disability services centre in regional Victoria closed in May 2016, and DHHS referred the site to DTF for sale in March 2017, as part of the DHHS's 2017–18 land sales target. DHHS transferred all paperwork associated with the site in October 2017. VGV valued the site at $1 million. As the site is located in an area subject to a traditional owner settlement agreement, DTF is required to obtain the consent of the traditional owners prior to sale. DHHS is responsible for all site costs until the site is sold. To date, DHHS's landholding costs for this site have been in excess of $50 000 a year, covering security and the fire levy, and maintaining utilities at the site. DTF advised that negotiations over native title rights could take significant time, and it is difficult to estimate when the sale of the site can progress. |
Source: VAGO from information provided by DHHS.
2.8 Rezoning—the Fast Track Government Land Service
FTGLS grew out of an initiative piloted by DET and DELWP in 2013–14 for the rezoning of nine surplus school sites. The rezoning process often caused considerable delays in the sale of former school sites. DET and DELWP arranged for the Minister for Planning—rather than local councils—to process this rezoning, with advice from a new Standing Advisory Committee. The pilot rezoned a number of sites that had been vacant for over a decade, including the former Brandon Park Secondary College, which closed in 2003, and the former Oakleigh South Primary School, which closed in 1999.
Following the 2014 Victorian election, the government expanded this approach to include all government-owned sites, not just former schools. FTGLS ensures that the appropriate planning provisions are in place prior to the sale of government land. FTGLS generally undertakes a public consultation on the proposed planning provisions, to ensure that the minister is able to consider this as part of the decision-making process.
Process and timeliness for rezoning
Since 2015, the Minister for Planning has rezoned 25 sites through FTGLS. DTF refers all its sites to FTGLS for rezoning.
FTGLS advised that it has taken time for some agencies to adjust to the new process, with some submitting incomplete applications when the service started. FTGLS found that the quality of the applications it receives has improved since it introduced new guidance, and it now rarely has to return incomplete applications to agencies.
VicTrack uses a combination of FTGLS and local councils for rezoning. For larger site sales, VicTrack project officers often contact local councils directly, rather than waiting for the council to find out through the emailed FROR listing. Where the local council agrees with the need to rezone the site, VicTrack asks the local council to do the rezoning, as shown in the case study in Figure 2M. There are benefits in choosing different rezoning options depending on the nature of the site and the level of support for the proposed rezoning from the local council.
Figure 2M
Case study: Rezoning using a local council
|
When VicTrack wanted to sell a site in Sunshine, it applied to Brimbank City Council to process a planning scheme amendment to rezone the site from public use to general residential use. VicTrack pursued rezoning through the council, because the council was interested in selling an adjacent site as a joint sale. The council had been leasing the VicTrack site for offices but wanted to break the lease. Brimbank City Council recommended that the Minister for Planning approve the planning scheme amendment, maximising the resale opportunities for the site. |
Source: VAGO from information provided by VicTrack.
Community consultation
The FTGLS process for rezoning usually includes a public exhibition period and hearings. For communities, rezoning is often a key issue in the sale of government land.
A recent example is the considerable public concern about the rezoning of the former Peter MacCallum Cancer Centre site in East Melbourne. Despite the fact that no government agency expressed interest in purchasing the site, some community members believed that government should retain and reuse the site.
DET advised that there has also been community concern about the rezoning and sale of former school sites. Concern about the loss of public open space delayed the rezoning of both the former Ruthven and Sunvale (Sunshine Harvester) primary school sites. In both cases, school councils consulted local communities about the closure of the school, but over time, local communities began to view the vacant school sites as public open space rather than surplus DET assets awaiting sale.
In September 2017, the Victorian School Building Authority—the division of DET that manages school construction and sales—established a website on surplus land sales. The site has a list of schools that have closed with an explanation for why DET has declared the sites surplus and details of the consultation DET undertook during its decision-making.
DTF also has a website listing surplus land for sale, although it does not provide information on why the sites were declared surplus.
Agencies need to be transparent about why they declare a site surplus and their plans for its future, particularly given that it can take several years to sell a site.
3 Demonstrating value from the sale of surplus government land
Each year, the government sets targets for the sale of surplus land. If agencies meet their targets, they can access up to 10 per cent of the proceeds. This system aims to provide an incentive for agencies to release land for sale in a timely manner.
The sale of surplus government land provides a range of possible benefits, including:
- generating proceeds to reinvest in services and infrastructure
- reducing the costs of maintaining vacant land
- providing an opportunity for the community and private sector to gain value from surplus sites.
One way to measure the value gained from the sale of surplus government land is by weighing the financial benefits gained against the costs of the sale.
In this part of the report, we consider the value agencies generate from the sale of surplus government land.
3.1 Conclusion
From a whole-of-government perspective, the government can demonstrate financial value from the sale of surplus land. Surplus land sales have generated significant revenue for the government, and agencies' sales processes are efficient and timely. However, the ongoing use of land sales targets for individual agencies encourages the sale of surplus land as a means of generating revenue, rather than as part of a strategic whole-of-government approach to achieving best value. Such an approach would consider the full range of benefits—economic, social, environmental and intergenerational—offered by options other than sale, such as leasing. In addition, agencies are not maximising the value of contaminated sites and low-value land, missing an opportunity to achieve best value from these sites.
3.2 Costs and benefits
Agencies do not complete a cost–benefit analysis prior to the sale of each site. This kind of analysis helps agencies to estimate the potential financial benefit from selling a site, including saved landholding costs, offset by selling costs. Without conducting a cost–benefit analysis agencies cannot determine whether selling surplus land will achieve best value rather than leasing or retaining a site for community use.
Sales costs can include third-party costs such as legal, real estate and valuation services, planning reports, land surveying and environmental assessments. Staff time is also a cost of the sale process. The benefits of a sale may include generating revenue, saving holding costs, and achieving better use for a site.
Over the past two financial years, the sale of surplus government land has generated significant revenue, as show in Figure 3A.
Figure 3A
Department land sales, 2015–16 and 2016–17
| Department |
Revenue |
||
|---|---|---|---|
|
2015–16 ($m) |
2016–17 ($m) |
Total ($m) |
|
|
DET |
76.11 |
12.08 |
88.19 |
|
DTF |
39.49 |
40.75 |
80.24 |
|
DHHS |
3.04 |
0.66 |
3.70 |
|
DELWP |
21.11 |
42.30 |
63.41 |
|
DEDJTR(a) |
90.80 |
22.11 |
112.91 |
|
DJR |
0.94 |
2.64 |
3.58 |
|
Total |
231.49 |
120.54 |
352.03(b) |
(a) DEDJTR revenue includes VicRoads sales. VicRoads transacts its own sales—DTF does not sell VicRoads land.
(b) Of this figure, DTF sold land worth $263 million on behalf of agencies. The remaining amount was sold by agencies themselves.
Source: VAGO based on information provided by DTF.
Costs of sale
The cost of surplus land sales is low compared to sales revenues. However, agencies do not calculate all the costs of a sale. DTF, DoH and VicTrack advise that it is not practical to track the cost of staff time spent on the sale of each site because staff manage a number of sites at once. However, staff time is a cost of the sale and may be significant compared with the final sale price of an individual site.
While DTF calculates the third-party total costs of an agency's sales, DTF's Land and Property Group can only retrospectively determine whether a site made a loss—such as the examples in Figure 3B. Normally, the Land and Property Group only tally the sale costs of each individual site when an agency requests access to its sale proceeds for a particular financial year.
DTF is currently procuring a new system, the Government Land Assessment Management System. Subject to budget funding, future phases of this system could be integrated with DTF's financial system so that DTF can track the costs of sale for individual sites in real time.
Costs of landholding
In addition to selling costs, agencies incur landholding costs when a site is left vacant or under-utilised, such as grass slashing, pest control, fire levy payments, maintaining utility connections, fencing, insurance and managing vandalism. Agencies do not calculate all the landholding costs they have saved by selling surplus land. Surplus land can also pose a public liability risk, such as the risk of injury. However, agencies do not analyse the extent of this risk as part of the sale process.
Without accurate information about the total costs of sale and landholding costs, agencies cannot determine whether they are achieving value for money from the sale of land.
Low-value sites
In some cases, the costs of selling low-value sites can outweigh the sale price. As shown in Figure 3B, a small number of sites since 2015 incurred a loss, based on the selling price less third-party costs.
Figure 3B
Recent examples of loss-making sales of government sites
|
Department |
Site |
Estimated sales proceeds/book value |
Actual sales proceeds |
Third-party costs |
Total loss |
|---|---|---|---|---|---|
|
DELWP |
Former storage depot at 20 Poole Street, Murrayville |
$10 000 |
$19 500 |
$26 000 |
$6 500 |
|
DET |
Former Culgoa Primary School |
$100 000 |
$7 500 |
$14 087 |
$6 587 |
|
DET |
Former Culgoa Teacher's Residence |
$100 000 |
$10 000 |
$23 837 |
$13 837 |
Source: VAGO based on information provided by DTF.
DTF advises that it is difficult to estimate the sale price of a site before commencing the sale process. This is because while agencies provide DTF with a book value when referring a site, this value does not necessarily correspond with current market value. In addition, a valuation from VGV is only current for three months, which means that agencies often need to get multiple valuations throughout the sales process. DTF advises that there is value in selling surplus land because it removes agencies' landholding and maintenance costs. However, because DTF does not track the cost of sale or quantify landholding costs, it cannot be certain that the sale of low-value sites is beneficial.
The issue of low-value sales is particularly relevant for DELWP. Some regional DELWP offices approach adjoining landowners to sell low-value sites, such as old water channels or mining sites. DELWP has advised that its practice is to pass on some of the costs of sale to the purchasers of low-value sites, including the costs of valuation, surveying and administration.
Between 1 July 2015 and 30 June 2017, DELWP sold 33 Crown land sites to adjoining landowners for less than $10 000, but it did not calculate the costs of selling each site or the landholding costs associated with retaining sites. This lack of analysis means it is not clear if the benefits of selling these sites outweigh the costs.
DELWP does not have an overall strategy for effectively managing low-value land sales. However, the DELWP Gippsland region uses the proceeds from sale of low-value sites to fund a full-time land sales officer. This strategy reduces the costs associated with the management of low-value, otherwise unsellable Crown land. Other DELWP regions have not adopted this approach, and there are regional differences that impede a uniform strategy, such as whether an area requires negotiation with traditional owners.
3.3 Land sales targets
Land sales targets for individual agencies encourage the sale of surplus land as a means of generating revenue, rather than as part of a strategic whole‑of‑government approach to achieving best value from surplus land.
In the 2017–18 State Budget, government aims to generate $200 million in revenue from the sale of surplus government land. To achieve this, the government has set annual land sales targets for departments based on:
- consultation with agencies
- estimates from VGV
- asset values as recorded in agencies' asset registers.
In addition, DTF sets stretch targets for agencies based on its view that agencies hold under-utilised sites that should be categorised as surplus and sold. Since DTF introduced land sales targets in August 2015, agencies have for the most part met their targets. DTF does not have a documented process to support the setting of land sales targets. This process is complex and primarily relies on the knowledge of one staff member. This poses a business continuity risk for DTF.
Figures 3C and 3D demonstrate that departments met the aggregate sales revenue target for the 2015–16 and 2016–17 financial years. DJR and DHHS did not meet their targets for either year.
Figure 3C
Land sales targets versus actuals, 2015–16
| Department |
Target |
Achieved ($m) | Variance ($m) | ||
|---|---|---|---|---|---|
|
Agency identified ($m) |
Stretch ($m) |
Total ($m) |
|||
|
DET |
44.10 |
2.41 |
46.51 |
89.10 |
42.59 |
|
DTF |
40.40 |
1.72 |
42.12 |
79.50 |
37.38 |
|
DHHS |
1.90 |
1.40 |
3.30 |
3.18 |
(0.12) |
|
DELWP |
45.60 |
2.55 |
48.15 |
54.75 |
6.60 |
|
DEDJTR |
59.60 |
2.12 |
61.72 |
91.90 |
30.18 |
|
DJR |
12.30 |
0.90 |
13.20 |
2.30 |
(10.90) |
|
Total |
203.90 |
11.10 |
215.00 |
320.73 |
105.73 |
Note: The 'Agency identified' figure refers to the book value or VGV value of properties referred to DTF for sale. The 'Achieved' figure refers to the sales proceeds achieved (where the land is sold within the financial year), or the book value of the properties referred to DTF for sale (where the land has not yet been sold).
Source: VAGO based on information provided by DTF.
Figure 3D
Land sales targets versus actuals, 2016–17
| Department |
Target |
Achieved ($m) | Variance ($m) | ||
|---|---|---|---|---|---|
|
Agency identified ($m) |
Stretch ($m) |
Total ($m) |
|||
|
DET |
52.60 |
0.00 |
52.60 |
59.51 |
6.91 |
|
DTF |
40.00 |
10.00 |
50.00 |
54.08 |
4.08 |
|
DHHS |
0.00 |
1.00 |
1.00 |
0.48 |
(0.52) |
|
DELWP |
37.00 |
0.20 |
37.20 |
41.79 |
4.59 |
|
DEDJTR |
14.49 |
0.00 |
14.49 |
17.36 |
2.87 |
|
DJR |
0.02 |
10.90 |
10.92 |
0.00 |
(10.92) |
|
Total |
144.11 |
22.10 |
166.21 |
173.22 |
7.01 |
Note: The 'Agency identified' figure refers to the book value or VGV value of properties referred to DTF for sale. The 'Achieved' figure refers to the sales proceeds achieved (where the land is sold within the financial year), or the book value of the properties referred to DTF for sale (where the land has not yet been sold).
Source: VAGO based on information provided by DTF.
Land sales targets for 2017–18
In 2017–18, through their annual landholding reports, departments referred sites worth $93.02 million to DTF for sale. DTF then allocated agencies additional stretch targets totalling $87 million. Figure 3E shows the breakdown of 2017–18 targets across departments.
Figure 3E
Land sale targets, 2017–18
| Department |
Target |
||
|---|---|---|---|
|
Agency identified ($m) |
Stretch ($m) |
Total ($m) |
|
|
DET |
26.34 |
10.00 |
36.34 |
|
DTF |
40.00 |
0.00 |
40.00 |
|
DHHS |
1.18 |
2.00 |
3.18 |
|
DELWP |
10.00 |
30.00 |
40.00 |
|
DEDJTR |
15.50 |
15.00 |
30.50 |
|
DJR |
0.00 |
30.00 |
30.00 |
|
Total |
93.02 |
87.00 |
180.02 |
Source: VAGO based on information provided by DTF.
Stretch targets for 2017–18 are nearly four times the amount for the previous two financial years—a 294 per cent increase on the stretch target from the year before. The government increased the targets without the agreement of agencies. DELWP advises that it did not agree to its $30 million stretch target for 2017–18, but did agree to an initial base target of $10 million.
As discussed in Part 2, DELWP is unable to assess the utilisation status of all its 15 980 sites in a cost-effective way. Instead, DELWP reported on the use of its 165 sites valued over $500 000 and agreed to investigate some of these sites to meet the initial $10 million sales target.
There is also a risk that DJR will not meet its $30 million stretch target. In 2016−17, DJR did not refer any sites for sale and did not achieve DTF's assigned stretch target of $10.9 million. In 2017–18, DJR has again not identified any sites, but DTF has given it a stretch target of $30 million.
Land sales targets for outer budget entities
While OBEs have always been subject to the Victorian Government Landholding Policy and Guidelines, 2017 is the first year that DTF requested landholding reports from the 75 individual government entities, such as water authorities, TAFE institutes and VicTrack.
The government has now given OBEs a collective land sales target of $300 million for 2017–18. In January 2017, DTF commissioned consultants to perform a desktop review of assets held by OBEs. The government used the review's preliminary report to establish the target. DTF received the final report in June 2017 and plans to allocate the target between individual OBEs.
The consultants highlighted the fact that VicTrack identified $157 million of potential sales revenue over four years in its forward budget, based on possible future development sales. VicTrack has historically generated $9 million per annum from the sale of surplus land.
One site VicTrack included in the $157 million is a site on Wellington Parade, East Melbourne, which has a budgeted revenue of $50 million in 2020–21. VicTrack advised that this is a difficult site abutting a major park and with many stakeholders to manage.
VicTrack is concerned that if government sets a land sales target and collects the revenue from its land sales, its financial sustainability will be at risk.
Land sales targets for the Director of Housing
DoH sets its own land sales targets for internal management purposes. For the 2017–18 year, DoH has budgeted to sell 146 social housing properties for $66 million. DoH will use the revenue from these sales to purchase replacement social housing dwellings.
Agency access to sales proceeds
While there are no penalties if agencies do not meet their sales targets, if they do—including the stretch component—they are able to access 10 per cent of the net proceeds of the sale of their surplus land to fund a one‑off, non‑recurring capital project.
In contrast, DoH and VicTrack are able to retain 100 per cent of the proceeds from the sale of freehold land.
Since 2015–16, agencies have only accessed $2.6 million of their net sales proceeds. This is less than 1 per cent of the total proceeds from land sales since the introduction of targets.
DELWP has accessed $400 000, which was spent on:
- purchasing the site of the 1851 Monster Meeting—a landmark protest on the Victorian Goldfields—as an addition to the Castlemaine Diggings National Heritage Park ($300 000)
- purchasing a heritage site related to Ned Kelly in Glenrowan ($100 000).
DEDJTR has accessed $2.2 million, which was spent on:
- upgrading communications infrastructure on a VicRoads traffic signalling system ($1.4 million)
- refurbishing an office for the newly established Victorian Fisheries Authority ($0.8 million).
Most agencies do not view the opportunity to access 10 per cent of net proceeds of land sales as a significant incentive to refer surplus sites for sale. Agencies advised that they would prefer to retain the entire proceeds to reinvest in their own service delivery projects. DTF's view is that land is a whole‑of-government asset and, as such, government should prioritise the allocation of proceeds from land sales according to Cabinet priorities. DTF advises that agencies that cannot hold land would be disadvantaged if landholding agencies retained 100 per cent of the proceeds of their land sales. However, DTF has advised that it plans to review the incentive structure to consider whether increasing the percentage of revenue that departments can retain would act as a stronger incentive for them to identify surplus sites.
The 2015 Victorian Government Land Sales Financial Framework includes an exception that allows agencies—with approval from the Minister for Finance—to retain the proceeds from a land sale and re-invest it in a new related project. This option is rarely used. In one of our case studies, the committee of management for Beckley Park in Corio received ministerial approval to retain approximately 50 per cent of the expected proceeds from the sale of a surplus section of the park and to re-invest it in maintenance and capital works.
3.4 Timeliness and efficiency of sales process
Land sales agencies have processes in place to minimise delays in selling sites but do not retain comprehensive data about the length of time it takes to prepare a site for sale prior to referring the site to DTF. As many surplus sites have unique characteristics, the time lines from considering land as potentially surplus to actual sale vary considerably—as shown in Figure 3F—making it difficult to assess timeliness. For example, the sale of a freehold residential site by DoH requires less due diligence than the sale of a large former school site by DET or the sale of Crown land by DELWP.
Figure 3F
Average time between date of referral and date of sale (contract exchange) for land sold by DTF
Note: Some outliers (sites which took significantly long to sell due to contamination issues, etc.) have been excluded from this figure. DTF's own surplus sites are included in its figures.
Source: VAGO based on information provided by audited agencies.
Neither VicTrack nor DTF have benchmark time lines for their sales processes. DoH has an average sale time line of three months—this is because its sites are residential properties located in predominantly urban areas, thus attractive to the public market.
Department of Treasury and Finance
DTF's Land and Property Group sells the majority of surplus government land. The sales process involves DTF staff coordinating a portfolio of sites and engaging real estate agencies and legal firms to transact public sales.
Overall, DTF's Land and Property Group efficiently conducts the sale of surplus land. The group has approximately seven project staff to manage sales. Increasing staff numbers could potentially increase the number of sales that DTF can undertake. DTF had at least 266 sites at various stages of the sales process as at 30 June 2017.
DTF has a checklist of the steps necessary to complete a sale, an internal policy on disposing of Crown land, and a governance framework. DTF advised that managers ensure the sales process is consistent by monitoring the work of sales staff.
Other impacts on timely sales
There is less demand for small regional sites, typically owned by DELWP or DJR, than there is for residential sites held by DoH and DET.
DJR sites are typically old police stations in regional towns, while DELWP land is often large lots and miscellaneous parcels of land in regional areas. There are many non-standard properties on the DELWP property list. Many of these properties struggled to attract a buyer and, in some instances, took up to five years to sell. A few of the DELWP properties were unsaleable for a number of years due to contamination issues.
Figure 3G shows that the proportion of referred land DTF has sold over the last two years is 70 per cent or lower for most departments, indicating that almost one third of the land for sale is not attractive to the market.
Figure 3G
Percentage of referred land sold by DTF, 2015–16 and 2016–17, by department
Source: VAGO based on information provided by audited agencies.
The proportion of sales for DELWP and DJR are lower than the other departments, as much of their land is located in regional Victoria.
While DET land sales are the lowest of the departments over the last two years, one of the key reasons for this is an increase in DET sites being rezoned under FTGLS and made available for sale. Some DET sites are located in regional areas and take longer to sell, which can increase time lines. DTF prioritises the sale of higher-value sites in the first instance.
Sites may also be difficult to sell if they are subject to a long-term lease on non‑commercial terms. In these cases, the agency is responsible for resolving issues prior to offering the site for public sale.
We found some examples where DTF took a significant amount of time to sell sites, as shown in Figure 3H.
Figure 3H
Examples of long delays in selling DELWP sites due to remediation or long negotiations
|
Site |
Issues |
Referred for sale |
Sold |
Length of delay |
|---|---|---|---|---|
|
A former petrol station site at 77–85 Standish Street, Myrtleford
|
DELWP organised the petroleum company to pay for the remediation, under the 'polluter pays' principle. |
August 1991 |
November 2015 |
24 years |
|
A former quarry site at 403 La Trobe Street, Redan
|
The site had been used for landfill so it had to be remediated. DTF obtained a planning permit to resolve buyers' uncertainty over what could be built on the land. There were three failed attempts to sell the property, the sales contract failed to settle twice and the deposit was retained. |
July 2002 |
September 2016 |
14 years |
|
A former road at Truganina
|
VicRoads gave consent to sell the site after four years, once it was sure this land would not be part of a future road network. There were three years of negotiations with the only potential buyer who was using the site as a buffer between land the buyer was quarrying. The buyer already had grazing rights on the land. |
March 2008 |
June 2016 |
8 years |
Note: Agencies referred these sites to DTF prior to the introduction of the Victorian Government Land Sales Financial Framework, which now requires agencies to resolve complications prior to referring sites to DTF for sale.
Source: VAGO based on information provided by DELWP and DTF.
DTF advised that these delays are anomalies that occurred because each of the sites needed further investigation and/or due diligence prior to sale. The Myrtleford and Redan examples in Figure 3H were delayed because of a lack of funds to complete necessary remediation works. The Truganina example involved a site that DELWP could only logically sell to the adjoining landowner. DELWP holds an unknown number of similar sites that have access restrictions, which are an impediment to timely sale. In the case of the Truganina site, the adjoining landowner already had grazing rights over the site, so sale negotiations were protracted as there was little incentive for the landowner to purchase the site outright.
Since the introduction of the Victorian Government Land Sales Financial Framework policy in August 2015, DTF only accepts land as 'referred' for sale if it is in a saleable condition—meaning that agencies need to address any impediments to sale, such as contamination or community opposition, prior to referring a site to DTF. Since the policy change, DTF has only returned a handful of unsaleable sites to agencies—for example, due to a long-term lease being in place or due to environmental constraints.
Agencies can take considerable time to prepare some sites for sale, especially if up-front funding is required to remediate a site, or if another agency needs to approve an aspect of the sale process, such as approval to close a road.
VicTrack
VicTrack's land sale program focuses on surplus sites that are the most 'saleable' and likely to attract the highest revenue in the first instance, so that the agency can reinvest the proceeds into its assets. Based on our review of VicTrack's sales program the average time between referral and sale is 15 months. In 2016–17, VicTrack land sales totalled $18.5 million—which includes the one-off sale to a developer of air rights above the entrance to Parliament Station for $10 million.
VicTrack's sales team has a key performance indicator (KPI) based on the percentage of sites contracted for sale within the financial year. DTF's Land and Property Group does not have a similar KPI but aims to achieve its overall land sales revenue target for each financial year.
Director of Housing
In 2016–17, DoH sold 113 properties for $64.4 million in revenue. DoH's property management system allows it to transact a high volume of sales efficiently with a small team of staff.
On average, it takes two months for DoH to sell a site, from the time it declares a site surplus. The Property and Asset Services Branch of DoH normally takes four weeks to engage a real estate agent and conveyancer, and then runs a four‑week auction campaign. The main reason for such a quick process is that the properties are residential sites located in predominantly urban areas and thus attractive to the public market. The case study in Figure 3I, describing the sale of 5 Moorong Street, Chadstone, shows the typical process used by DoH.
In addition, the 2015 Victorian Government Landholding Policy and Guidelines exempts residential DoH sites from the FROR process if they are valued under $2 million or are less than 2 000 square metres in size. At a minimum, this exemption saves 60 days for each site.
Figure 3I
Case study: DoH sale of 5 Moorong Street, Chadstone
|
In 2016, DoH determined that a social housing property at 5 Moorong Street, Chadstone, was unsuitable for tenants. DoH determined that the cost to upgrade the house was too high, due to the age of the property and the presence of asbestos and concrete panelling. The DoH division responsible for the Chadstone area referred the site to DoH's asset planning team in December 2016 and recommended that the original 'hold and improve' asset intent be changed to 'sell'. Following due diligence, DoH approved the property for sale on 20 March 2017, and it was referred to DoH property sales two days later. DoH received a VGV valuation and a check valuation. As the difference between the two was more than 10 per cent, a valuers' conference was held and the valuation set at $1.1 million. DoH asked three real estate agents to submit proposals and chose the provider offering the lowest commission. The agent ran a four-week auction campaign and held an auction on 20 May 2017. The property was initially passed in, but sold the same day for $1.1 million with a 30-day settlement. The costs of sale were $13 337, which includes third-party costs but does not include DoH staff costs. |
Source: VAGO based on information provided by DoH.
3.5 Timeliness of other agencies involved in the sale process
The timeliness of other agencies can affect the sales process. VGLM is meeting its target of processing all applications for the approval of land sales within 10 days. The time for valuations and surveying work is increasing due to resource constraints, however both VGV and OSGV communicate proactively with agencies to manage the impact of delays in the land sale process.
Valuer-General Victoria
Under the 2016 Victorian Government Land Transactions Policy and Guidelines, agencies must not sell land at a price that is less than the current market value as determined by VGV and, if the surplus land for sale is likely to be valued higher than $750 000, agencies are required to obtain two valuations:
- one from VGV
- another 'check' valuation from a member of the Valuation Services Panel—a panel of private-sector valuers endorsed by VGV.
Our case studies demonstrate that agencies often need to seek multiple valuations for the same site for other reasons. Sometimes, this occurs because valuations are only current for three months, and agencies need an early valuation to inform their sales strategy—for example, a tender process. This means that agencies need to request a newer valuation closer to the time of sale.
VGV monitors the length of time it takes to complete each individual valuation request and has an average completion rate of 26 days. The complexity of a site contributes to the length of time it takes to complete a valuation.
VGV advises that its time lines are increasing, and may continue to do so because of increased demand for its services following changes to VGV's role in completing valuations for local councils. VGV proactively communicates with agencies when delays are likely due to high demand or the complexity of a particular valuation.
Victorian Government Land Monitor
VGLM is a business unit within LUV, designed to assure the integrity, impartiality and accountability of government land transactions.
Agencies must obtain approval from VGLM for the sale of land valued at or above $750 000. VGLM also plays a role in the valuation process by attending valuation conferences.
For each sales transaction, VGLM assesses whether:
- an appropriate level of due diligence has been conducted
- the agency has the appropriate authority to conduct the transaction
- the most appropriate zoning is in place for a public sale
- VGV's assessment of the current market value of the land supports the transaction
- the transaction aligns with relevant legislation and any exemption to the requirements of the Victorian Government Land Transactions Policy and Guidelines are supported by the relevant approval.
In 2016–17, approximately 32 per cent of VGLM's work related to land sales. We found that VGLM is meeting its target of processing all applications for approval within 10 days.
Office of Surveyor-General Victoria
OSGV provides surveying services to agencies, including preparing title plans for Crown grants, although agencies may choose to engage private surveyors.
When preparing a site for sale, agencies must ensure that the site has accurate title documents and investigate any survey issues with the site, such as encroachments, encumbrances or access restrictions.
OSGV has advised that its current turnaround time to attend to 'routine' requests from government agencies is 10–12 weeks. OSGV has advised that lack of staff contributes to delays. Since 2004, OSGV has completed a number of internal and external reviews highlighting risks associated with an ageing workforce and difficulty retaining a sufficient number of surveyors within the public sector. In 2007, OSGV correctly estimated that 50 per cent of staff would retire by 2012.
To address issues with staff retention, OSGV introduced a number of initiatives including:
- a graduate program in 2009
- increasing some staff salaries to better compete with the private sector in 2015
- starting a student placement program in 2016.
Despite this, at December 2017, OSGV had three licensed surveyor positions vacant, which it is struggling to fill. OSGV advises that government surveying is more complex than private sector work and, overall, there are limited skilled workers in the profession with knowledge of government land dealings.
3.6 Leasing
By not considering the possible benefits of leasing sites, government agencies are missing the opportunity to achieve best value from surplus land.
Currently, where agencies lease their land, they usually lease sites to service providers for non-commercial rates. For example, VicTrack leases the majority of its landholdings to Public Transport Victoria for public transport. Similarly, DHHS leases almost all its sites to community service providers in the out-of-home care and disability sectors, and DET leases sites for early learning centres. All agencies lease sites or parts of sites to utility providers, such as for electricity substations.
In some cases, leasing sites may be the best way of achieving value from surplus government land. While agencies do sometimes lease surplus sites, there is not an active approach to identifying leasing opportunities. The Victorian Government Landholding Policy and Guidelines permits leasing where 'the social, environmental or community benefits of occupation are considered to justify the costs to the State'. However, the government's use of land sales targets provides an incentive for agencies to refer sites for sale, rather than considering leasing as a way to achieve best value from surplus land.
Leasing is also a way of generating public value from under-utilised government land and sites that agencies are holding for a future service delivery. Identifying these leasing opportunities relies on agencies accurately identifying under‑utilised sites.
VicTrack's Railmap online mapping system and its use of an external asset manager offer a potential model that other agencies could use to source leasing opportunities. Railmap documents VicTrack's land and notes vacant and leased land, as well as assisting users to apply to lease or buy land. If there are applications to buy, develop and lease sites, VicTrack applies a cost–benefit analysis to decide which approach will generate the highest financial benefit. VicTrack also provides incentives for its external asset manager to look for leasing opportunities. VicTrack has a policy of commercial leasing. Leasing revenue for 2016–17 was $25.4 million.
Once LUV lists surplus government land on its new Govmap website, there could be scope for internal and external users to identify opportunities for leasing land, and for agencies to improve the information they have about their land utilisation.
DoH advised that leasing is not always an option, as its business model requires it to be self-sustaining. DoH uses the revenue from property sales to maintain and acquire assets.
Leasing also offers a mechanism for the community to use surplus government land. The Victorian Government Land Transactions Policy and Guidelines allows agencies to lease land to community groups at less than market rent with the approval of the responsible minister. When approving a non-commercial lease, the minister 'will have regard to the estimated loss of revenue to the State and the public or community benefit arising from the non-commercial lease'. For commercial leases, VGV determines the market value of the lease.
Currently, DET leases seven surplus sites for community purposes, the majority to local councils. The Minister for Education has declared these sites surplus, but for various reasons—such as community concerns or native title claims—DET has not been able to progress their sale. As an interim measure, DET has entered into short-term non-commercial leases with councils and community groups. While the aim is to progress the sales of these sites in the future, this approach maximises the value of the site in the interim, rather than having the sites sit unused and incurring the associated landholding costs.
DET has also entered into two 20-year leases on surplus sites—the lease of a former school oval to a local council and a school gym to the Catholic Education Office.
3.7 Contaminated sites
Contaminated sites are sites with chemical and metal concentrations, including in groundwater, that exceed the relevant government policies and regulations. Common sources of contamination include industrial activities, petrol stations, landfills, agricultural activities, illegal dumping or munitions manufacturing. Surplus sites that are contaminated require remediation prior to sale, but the amount of remediation varies depending on the future use of the site.
Department of Environment, Land, Water and Planning
DELWP holds a large number of potentially contaminated Crown land sites but does not have the resources to assess the number of contaminated sites it holds. If these sites are not investigated and considered for sale, their public value cannot be accessed.
In January 2017, DELWP sought $42.2 million over four years from the Sustainability Fund to establish a pilot program for a risk management framework and to remediate 12 priority DELWP and Parks Victoria sites. DELWP's budget bid stated that the project would not only have health and environmental benefits, but also unlock the value of contaminated sites by preparing them for sale for residential, commercial or public use.
The budget bid was not successful, with Cabinet allocating $3 million from the Sustainability Fund to remediate gun club sites on Crown land.
The Minister for Energy, Environment and Climate Change has since redirected this funding to the remediation of the North Wangaratta Recreation Reserve, a site contaminated by the activities of the adjoining private clay target club. DELWP advised that it is currently developing another Budget bid for $15 million over three years, to remediate four other gun club sites on Crown land.
As part of the government response to the Inquiry into the Environment Protection Authority, DELWP is planning to trial a new tool to assist landholders to undertake risk assessments of potentially contaminated land. The government response also includes plans for DELWP to create a publicly accessible database of potentially contaminated sites. This system aims to bring together information from across government to support informed decision‑making about land that is potentially contaminated due to past use. The system will be available to those who manage government-owned land, as well as the community more broadly.
Department of Treasury and Finance
In contrast, DTF has secured funding from the Sustainability Fund to remediate a number of surplus gas and fuel sites it owns prior to their sale. DTF is responsible for a number of surplus sites previously used by the former Gas and Fuel Corporation of Victoria and the State Electricity Commission.
To date, DTF has spent $18 million remediating the former Highett Gasworks site for sale. The site has an estimated value of $50 million. DTF has secured $65 million through the State Budget to remediate the former Fitzroy Gasworks in preparation for sale. DTF will fund the extensive remediation of the four‑hectare site, and Development Victoria will develop the site for mixed-use residential and commercial use.
DTF has taken a cost–benefit approach to the site, and has estimated that the sale price will offset the cost of remediation.
DTF has two dedicated environmental scientists who manage contamination risks under DTF's Contaminated Land Management Framework.
VicTrack
VicTrack applies a cost–benefit approach when deciding whether to remediate contaminated sites.
While VicTrack estimates that its metropolitan landholdings have a book value of $200 million, it estimates that up to half of this land is contaminated. VicTrack's Contaminated Land Management Plan requires the identification and monitoring of contaminated sites and a risk assessment to determine which sites to decontaminate. VicTrack's decontamination program has an operational budget of $2 million for the 2017–18 financial year.
In our case study of VicTrack's Sunshine site—see Figure 2M—$38 000 of the $87 000 of costs incurred in selling the land were to assess potential contamination. An external consultancy undertook environmental and soil vapour assessments but did not recommend any remediation. The sales proceeds were $5.1 million, which significantly outweighs the costs.
Appendix A. Audit Act 1994 Section 16—submissions and comments
We have consulted with DTF, DELWP, DET, DHHS and VicTrack, and we considered their views when reaching our audit conclusions. As required by section 16(3) of the Audit Act 1994, we gave a draft copy of this report, or relevant extracts, to those agencies and asked for their submissions and comments. We also provided a copy of this report to the Department of Premier and Cabinet.
Responsibility for the accuracy, fairness and balance of those comments rests solely with the agency head.
Responses were received as follows:
RESPONSE provided by the Secretary, DTF


RESPONSE provided by the Secretary, DELWP



RESPONSE provided by the Secretary, DET


RESPONSE provided by the Secretary, DHHS






RESPONSE provided by the Chief Executive, VicTrack

Appendix B. Relevant legislation
Figure B1
Legislation impacting the sale and management of surplus land
|
Act |
Purpose |
|---|---|
|
Sale of Land Act 1962 |
Regulates the sale of freehold land. |
|
Transfer of Land Act 1958 |
Establishes the system of land titles. |
|
Land Act 1958 |
Covers the management and sale of Crown land. |
|
Crown Land (Reserves) Act 1978 |
Enables Crown land to be reserved for specific public purposes. |
|
Planning and Environment Act 1987 |
Provides the legal framework for Victoria's planning system, including provisions for the rezoning of land. |
|
Valuation of Land Act 1960 |
Regulates the valuation of government land and establishes VGV. |
|
Traditional Owner Settlement Act 2010 |
Allows the Victorian Government to recognise traditional owners and certain rights in Crown land and provide for an out-of-court settlement. |
|
Native Title Act 1993 (Cth) |
Provides a national system for the recognition and protection of native title and for its coexistence with the national land management system. |
|
Environment Protection Act 1970 |
Sets environmental quality objectives for sustainable use and holistic management of the environment. |
|
Heritage Act 2017 |
Regulates protection of Victoria's significant heritage places. |
|
Housing Act 1983 |
Details regulations relating to social housing in Victoria. |
|
Transport Integration Act 2010 |
Regulates decisions across Victoria's transport system. |
|
Major Transport Projects Facilitation Act 2009 |
Supports Victoria's investment in transport projects, allows the Minister for Major Projects to determine if project land is not required for an approved project and is surplus land. On behalf of the Crown, the minister may sell, lease or license surplus land that is Crown land. |
Source: VAGO.